М
Молодежь
К
Компьютеры-и-электроника
Д
Дом-и-сад
С
Стиль-и-уход-за-собой
П
Праздники-и-традиции
Т
Транспорт
П
Путешествия
С
Семейная-жизнь
Ф
Философия-и-религия
Б
Без категории
М
Мир-работы
Х
Хобби-и-рукоделие
И
Искусство-и-развлечения
В
Взаимоотношения
З
Здоровье
К
Кулинария-и-гостеприимство
Ф
Финансы-и-бизнес
П
Питомцы-и-животные
О
Образование
О
Образование-и-коммуникации
pupsikira2
pupsikira2
31.07.2022 17:27 •  Другие предметы

Чем полезен страх? Придумай три ситуации, когда страх полезен.

👇
Ответ:
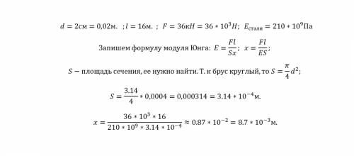
Вот держи решение, удачи с задачами. 
Чем полезен страх? Придумай три ситуации, когда страх полезен.
4,4(66 оценок)
Открыть все ответы
Ответ:
5alo
5alo
31.07.2022
Розв’язання:
1 спосіб. Вираз (42 : 7 + 8) • 5
42 : 7 = 6 (в.) - відер води вбирає осика щодня.
6 + 8 = 14 (в.) - відер води вбирають разом осика та дуб щодня.
14 • 5 = 70 (в.) - відер води вбирають дуб і осика разом за 5 днів.
2 спосіб. Вираз 8 • 5 + (42 : 7) • 5
42 : 7 = 6 (в.) - відер води вбирає осика щодня.
8 • 5 = 40 (в.) - відер води вбирає дуб за 5 днів.
6 • 5 = 30 (в.) - відер води вбирає осика  за 5 днів.
40 + 30 = 70 (в.) - відер води вбирають дуб і осика разом за 5 днів.
Відповідь: 70 відер.
4,7(35 оценок)
Ответ:
pustovoytenko1
pustovoytenko1
31.07.2022
Розв’язання.  
Понеділок, вівторок, середа, четвер, п’ятниця, субота, неділя.
Мама святкувала день народження перед днем народження батька, оскільки вона молодша на 62 дні.
1 спосіб:  7 • 9 - 1
7 • 9 = 63 (д.)  - 63 дні тому назад була неділя, тому 62 дні тому назад була субота. Мама святкувала день народження у суботу.
2 спосіб:   62 - 7 • 8
62 - 7 • 8  = 6 (д.)  - 8 тижнів перед татовим днем була неділя,  а 6 днів перед неділею є субота. Мама святкувала день народження у суботу.
Відповідь: у суботу.
4,6(46 оценок)
Это интересно:
Новые ответы от MOGZ: Другие предметы
logo
Вход Регистрация
Что ты хочешь узнать?
Спроси Mozg
Открыть лучший ответ