М
Молодежь
К
Компьютеры-и-электроника
Д
Дом-и-сад
С
Стиль-и-уход-за-собой
П
Праздники-и-традиции
Т
Транспорт
П
Путешествия
С
Семейная-жизнь
Ф
Философия-и-религия
Б
Без категории
М
Мир-работы
Х
Хобби-и-рукоделие
И
Искусство-и-развлечения
В
Взаимоотношения
З
Здоровье
К
Кулинария-и-гостеприимство
Ф
Финансы-и-бизнес
П
Питомцы-и-животные
О
Образование
О
Образование-и-коммуникации
Рина201
Рина201
17.07.2022 06:48 •  Физика

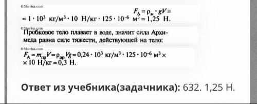
Определить архимедову силу действующую на тело обьемом 125 см³ полностью погруженное в воду​

👇
Ответ:
ответ из учебника(задачника): 632. 1,25 Н.

Определить архимедову силу действующую на тело обьемом 125 см³ полностью погруженное в воду​
4,7(22 оценок)
Открыть все ответы
Ответ:
wanecow01
wanecow01
17.07.2022

1). R₄₅ = R₄R₅/(R₄+R₅) = 150 : 25 = 6 (Ом)

2). R₃₄₅ = R₃ + R₄₅ = 4 + 6 = 10 (Ом)

3). R₃₄₅₆ = R₃₄₅R₆/(R₃₄₅+R₆) = 150 : 25 = 6 (Ом)

4). R₂₃₄₅₆ = R₂ + R₃₄₅₆ = 4 + 6 = 10 (Ом)

5). R₂₃₄₅₆₇ = R₂₃₄₅₆R₇/(R₂₃₄₅₆+R₇) = 100 : 20 = 5 (Ом)

6). R = R₁ + R₂₃₄₅₆₇ = 10 + 5 = 15 (Ом)

7). I = I₁ = U/R = 30 : 15 = 2 (A)

8). U₁ = I₁R₁ = 2 · 10 = 20 (B)

9). U₂₃₄₅₆₇ = I₁R₂₃₄₅₆₇ = 2 · 5 = 10 (B)

10). I₇ = U₂₃₄₅₆₇/R₇ = 10 : 10 = 1 (A)

11). I₂₃₄₅₆ = I₂ = U₂₃₄₅₆₇/R₂₃₄₅₆ = 10 : 10 = 1 (A)

12). U₂ = I₂R₂ = 1 · 4 = 4 (B)

13). U₃₄₅₆ = I₂R₃₄₅₆ = 1 · 6 = 6 (B)

14). I₆ = U₃₄₅₆/R₆ = 6 : 15 = 0,4 (A)

15). I₃₄₅ = I₃ = U₃₄₅₆/R₃₄₅ = 6 : 10 = 0,6 (A)

16). U₃ = I₃R₃ = 0,6 · 4 = 2,4 (B)

17). U₄₅ = I₃R₄₅ = 0,6 · 6 = 3,6 (B)

18). I₄ = U₄₅/R₄ = 3,6 : 10 = 0,36 (A)

19). I₅ = U₄₅/R₅ = 3,6 : 15 = 0,24 (A)

4,6(19 оценок)
Ответ:
pbenitcevich23
pbenitcevich23
17.07.2022

Метод наименьших квадратов - метод оценивания неизвестных параметров теоретич. моделей по косвенным измерениям при параметрич. анализе данных.

Пусть существует модель явления, в к-рой x - вектор аргументов, а - вектор неизвестных параметров. Для определения параметров а проводятся косвенные измерения, т. е. измеряются не сами параметры a, a функции этих параметров f (х|а), вычисляемые согласно модели. Благодаря ошибкам измерения en результаты измерения Yn равны.

Наверно это тебе задавай вопросы в комментариях

4,6(54 оценок)
Это интересно:
Новые ответы от MOGZ: Физика
logo
Вход Регистрация
Что ты хочешь узнать?
Спроси Mozg
Открыть лучший ответ