М
Молодежь
К
Компьютеры-и-электроника
Д
Дом-и-сад
С
Стиль-и-уход-за-собой
П
Праздники-и-традиции
Т
Транспорт
П
Путешествия
С
Семейная-жизнь
Ф
Философия-и-религия
Б
Без категории
М
Мир-работы
Х
Хобби-и-рукоделие
И
Искусство-и-развлечения
В
Взаимоотношения
З
Здоровье
К
Кулинария-и-гостеприимство
Ф
Финансы-и-бизнес
П
Питомцы-и-животные
О
Образование
О
Образование-и-коммуникации
asdgvhmh
asdgvhmh
24.11.2022 01:22 •  Физика

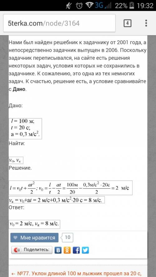
Уклон длиной 100м лыжник за 20с, двигаясь с ускорением. 0.3м/с². какова скорость лыжника в начале и конце уклона

👇
Ответ:
Вот решение, надеюсь
Уклон длиной 100м лыжник за 20с, двигаясь с ускорением. 0.3м/с². какова скорость лыжника в начале и
4,7(14 оценок)
Открыть все ответы
Ответ:
SanyaLe9
SanyaLe9
24.11.2022

Можно нагреть 7,3 кг воды

Объяснение:

t₁ = 20°C

t₂ = 80°C

c = 4200 Дж/(кг·град) - удельная теплоёмкость воды

m₂ = 40 г = 0,04 кг

q = 46 МДж/кг = 46·10⁶ Дж/кг - удельная теплота сгорания керосина

m₁ - ? - масса воды

а. Уравнение теплового баланса: количество теплоты Q₁, полученной водой при нагревании, равно количеству теплоты Q₂, выделившейся при сгорании керосина.

Q₁ = Q₂

cm₁(t₂ - t₁) =  q · m₂

b. Количество теплоты Q₁, выделившейся при сгорании керосина

Q₂ = q · m₂ = 46·10⁶ · 0,04 = 1,84·10⁶ (Дж) = 1,84 МДж

с. Количество теплоты Q₁, полученной водой при нагревании

Q₁ = cm₁(t₂ - t₁)

m₁ = Q₁ : (c(t₂ - t₁))

m₁ = Q₂ : (c(t₂ - t₁))

m₁ = 1,84·10⁶ : (4200 · (80 - 20))

m₁ ≈ 7.3 (кг)

4,5(33 оценок)
Ответ:
ариана54091
ариана54091
24.11.2022
1. ρ  льда = 900 кг/м^3   это означает, кусок льда ёмкостью 900 м^3  имеет массу 900 кг.

2. ρ алюм. = 2,7 г/см^3
    ρ  параф. = 0,90   г/см^3
    V ал. = V пар.
   m ал. = ρ алюм * V ал.
   m пар. = ρ пар * V пар.
   m ал/ m пар.  =   ρ алюм * V ал./ ρ пар * V пар. =  ρ алюм/ ρ пар =                       = 2,7 г/см^3/ 0,90   г/см^3 = 3
  
   m алюм = 3*m пар.

ответ: меньшую массу в 3 раза имеет парафиновый шар  .

3. m = 461,5 г
   V = 65 см^3
         ρ = m/V = 461,5 г / 65 см^3 = 7,1  г/см^3
   ответ: это цинк.

4.  l = 30см    d = 20см   h = 25см
     ρ воды = 1 г/см^3 
    V = l*d*h = 30см  * 20 см  *   25см   = 15000см^3

m = ρ*V  =  1 г/см^3 * 15000см^3  = 15 000 г = 15 кг

 ответ: масса воды в аквариуме 15 кг.

5.  m = 35 кг
    ρ бенз. = 710  кг/м^3    

   V = m/ ρ  = 35 кг/ 710  кг/м^3  = 0.0493 м^3 = 49,3 дм^3 = 49,3 литра

   ответ: вместимость сосуда должна быть  49,3 литра.
 
4,8(3 оценок)
Это интересно:
Новые ответы от MOGZ: Физика
logo
Вход Регистрация
Что ты хочешь узнать?
Спроси Mozg
Открыть лучший ответ