М
Молодежь
К
Компьютеры-и-электроника
Д
Дом-и-сад
С
Стиль-и-уход-за-собой
П
Праздники-и-традиции
Т
Транспорт
П
Путешествия
С
Семейная-жизнь
Ф
Философия-и-религия
Б
Без категории
М
Мир-работы
Х
Хобби-и-рукоделие
И
Искусство-и-развлечения
В
Взаимоотношения
З
Здоровье
К
Кулинария-и-гостеприимство
Ф
Финансы-и-бизнес
П
Питомцы-и-животные
О
Образование
О
Образование-и-коммуникации
dyakyla
dyakyla
11.02.2023 18:44 •  Геометрия

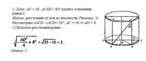
У цилиндра проведено пересечение ,который параллельный его оси и отдаленный от неё на 3 см. Диагональ пересечения равняется 16 см создается с площадью основания цилиндра угла 60 градусов.Найти радиус основания цилиндра

👇
Ответ:
marianna123123
marianna123123
11.02.2023

ответ смотри выше


У цилиндра проведено пересечение ,который параллельный его оси и отдаленный от неё на 3 см. Диагонал
4,6(68 оценок)
Открыть все ответы
Ответ:
iruna4
iruna4
11.02.2023

1) Если один угол 40 градусов, то два других будут вместе 180 - 40= 140

140:2 =70 градусов каждый угол при основании  равнобедренного треугольника.

Если при основании углы по 40 градусов, то тогда, 180 - (40+40) = 100 градусов это угол при вершине.

2) Если один угол 60 градусов, то  180 - 60 =120 градусов  - это сумма двух углов одинаковых.

Тогда 120 : 2 = 60 градусов каждый.

Треугольник получился правильный или равносторонний.

3) Если один угол 100 градусов, то тогда 180 - 100 = 80  градусов это два одинаковых угла при основании треугольника. Тогда каждый угол будет 

равен 80 : 2 = 40 градусов.

florianmanteyw и 808 других пользователей посчитали ответ полезным!

 531

4,5

(277 оценок)

Войди чтобы добавить комментарий

Остались вопросы?

НАЙДИ НУЖНЫЙ

ЗАДАЙ ВОПРОС

Премиум-доступ со Знаниями Плюс

Начни учиться еще быстрее с неограниченным доступом к ответам от экспертов

ПОДПИШИСЬ

Новые вопросы в Геометрия

48 Найдите периметр параллелограмма ABCD, если АК=3,AD=9,MB=6

как найти площадь этой трапеции?

Найдите площадь фигур,изображенных на рисунке 2.Стороны квадратных клеток равны 1см2

решить Геометрия 11 класс

дуже розв'яжіть

в троугольнике А угол равен 80 а угол В в 4 раза меньше угла С найти угол В и угол С

Запиши площадь многоугольника МNРRSTО на рисунке 1 в виде суммы площадей треугольника:

геометрия сос

в троугольнике А угол равен 80 а угол В в 4 раза меньше угла С найти угол В и угол С

ДУДЕ ТРЕБА БУДЬ ЛАСК 8 КЛАС

Предыдущий

Следующий

Задай вопрос

Неограниченные возможности для обучения без рекламы со Знани

4,8(63 оценок)
Ответ:
dina53646
dina53646
11.02.2023

1) Если один угол 40 градусов, то два других будут вместе 180 - 40= 140

140:2 =70 градусов каждый угол при основании  равнобедренного треугольника.

Если при основании углы по 40 градусов, то тогда, 180 - (40+40) = 100 градусов это угол при вершине.

2) Если один угол 60 градусов, то  180 - 60 =120 градусов  - это сумма двух углов одинаковых.

Тогда 120 : 2 = 60 градусов каждый.

Треугольник получился правильный или равносторонний.

3) Если один угол 100 градусов, то тогда 180 - 100 = 80  градусов это два одинаковых угла при основании треугольника. Тогда каждый угол будет 

равен 80 : 2 = 40 градусов.

florianmanteyw и 808 других пользователей посчитали ответ полезным!

 531

4,5

(277 оценок)

Войди чтобы добавить комментарий

Остались вопросы?

НАЙДИ НУЖНЫЙ

ЗАДАЙ ВОПРОС

Премиум-доступ со Знаниями Плюс

Начни учиться еще быстрее с неограниченным доступом к ответам от экспертов

ПОДПИШИСЬ

Новые вопросы в Геометрия

48 Найдите периметр параллелограмма ABCD, если АК=3,AD=9,MB=6

как найти площадь этой трапеции?

Найдите площадь фигур,изображенных на рисунке 2.Стороны квадратных клеток равны 1см2

решить Геометрия 11 класс

дуже розв'яжіть

в троугольнике А угол равен 80 а угол В в 4 раза меньше угла С найти угол В и угол С

Запиши площадь многоугольника МNРRSTО на рисунке 1 в виде суммы площадей треугольника:

геометрия сос

в троугольнике А угол равен 80 а угол В в 4 раза меньше угла С найти угол В и угол С

ДУДЕ ТРЕБА БУДЬ ЛАСК 8 КЛАС

Предыдущий

Следующий

Задай вопрос

Неограниченные возможности для обучения без рекламы со Знани

4,8(17 оценок)
Новые ответы от MOGZ: Геометрия
logo
Вход Регистрация
Что ты хочешь узнать?
Спроси Mozg
Открыть лучший ответ