М
Молодежь
К
Компьютеры-и-электроника
Д
Дом-и-сад
С
Стиль-и-уход-за-собой
П
Праздники-и-традиции
Т
Транспорт
П
Путешествия
С
Семейная-жизнь
Ф
Философия-и-религия
Б
Без категории
М
Мир-работы
Х
Хобби-и-рукоделие
И
Искусство-и-развлечения
В
Взаимоотношения
З
Здоровье
К
Кулинария-и-гостеприимство
Ф
Финансы-и-бизнес
П
Питомцы-и-животные
О
Образование
О
Образование-и-коммуникации
elenabradulina
elenabradulina
24.10.2021 10:27 •  Геометрия

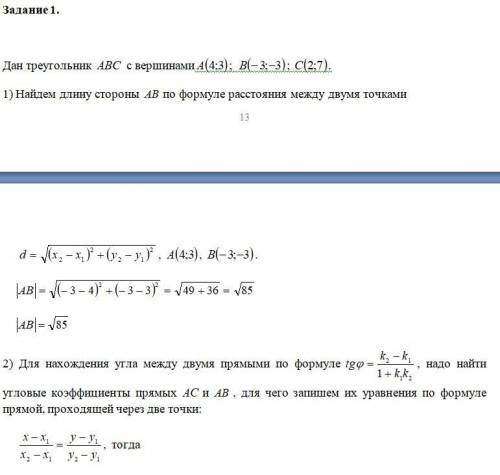
Даны вершины треугольника . Найти: 1) Длину стороны .
2) Угол между сторонами и .
3) Уравнение высоты .
4) Уравнение медианы .
5) Точку пересечение медианы и высоты .
6) Уравнение прямой, проходящей через вершину , параллельно стороне .
7) Расстояние от точки до прямой .
+ пример


Даны вершины треугольника . Найти: 1) Длину стороны . 2) Угол между сторонами и . 3) Уравнение высот
Даны вершины треугольника . Найти: 1) Длину стороны . 2) Угол между сторонами и . 3) Уравнение высот
Даны вершины треугольника . Найти: 1) Длину стороны . 2) Угол между сторонами и . 3) Уравнение высот
Даны вершины треугольника . Найти: 1) Длину стороны . 2) Угол между сторонами и . 3) Уравнение высот
Даны вершины треугольника . Найти: 1) Длину стороны . 2) Угол между сторонами и . 3) Уравнение высот

👇
Открыть все ответы
Ответ:
ArtGame23
ArtGame23
24.10.2021
В равнобедренном треугольнике углы при основании равны.
В равнобедренном треугольнике биссектриса, проведённая к основанию, является медианой и высотой.
Если 2 стороны и угол между ними одного треугольника соответственно равны 2 сторонам и углу между ними другого треугольника, то такие треугольники равны.
Если сторона и 2 прилежащих к ней угла одного треугольника соответственно равны стороне и 2 прилежащим к ней углам другого треугольника, то такие треугольники равны.
Если 3 стороны одного треугольника равны 3 сторонам другого треугольника, то и треугольники равны.
Сумма углов треугольника равна 180 градусов.
Если при пересечении двух прямых секущей накрест лежащие треуольники равны, тл прямые параллельны. 
Если при пересечении двух прямых секущей соответственные углы равны, то прямые параллельны.
4,5(85 оценок)
Ответ:
tarasyukov
tarasyukov
24.10.2021
Конституция Российской Федерации

Принята всенародным голосованием 12 декабря 1993 г.

Мы, многонациональный народ Российской Федерации,

соединенные общей судьбой на своей земле,

утверждая права и свободы человека, гражданский мир и согласие,

сохраняя исторически сложившееся государственное единство,

исходя из общепризнанных принципов равноправия и самоопределения народов,

чтя память предков, передавших нам любовь и уважение к Отечеству, веру в добро и справедливость,

возрождая суверенную государственность России и утверждая незыблемость ее демократической основы,

стремясь обеспечить благополучие и процветание России,

исходя из ответственности за свою Родину перед нынешним и будущими поколениями,

сознавая себя частью мирового сообщества,

принимаем Конституцию Российской Федерации.
4,6(97 оценок)
Это интересно:
Новые ответы от MOGZ: Геометрия
logo
Вход Регистрация
Что ты хочешь узнать?
Спроси Mozg
Открыть лучший ответ