М
Молодежь
К
Компьютеры-и-электроника
Д
Дом-и-сад
С
Стиль-и-уход-за-собой
П
Праздники-и-традиции
Т
Транспорт
П
Путешествия
С
Семейная-жизнь
Ф
Философия-и-религия
Б
Без категории
М
Мир-работы
Х
Хобби-и-рукоделие
И
Искусство-и-развлечения
В
Взаимоотношения
З
Здоровье
К
Кулинария-и-гостеприимство
Ф
Финансы-и-бизнес
П
Питомцы-и-животные
О
Образование
О
Образование-и-коммуникации
Evgenchee
Evgenchee
14.08.2020 13:34 •  Геометрия

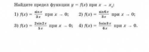
Найдите предел функции y=f(x) ​


Найдите предел функции y=f(x) ​

👇
Ответ:
bugrysheve
bugrysheve
14.08.2020

вот,надеюсь

Объяснение:

могу скинуть ещё одно решение


Найдите предел функции y=f(x) ​
4,5(9 оценок)
Открыть все ответы
Ответ:
илья1598
илья1598
14.08.2020
Свойство: Средняя линия треугольника соединяет середины двух сторон, параллельна третьей стороне и равна ее половине. EF - средняя линия. 
Значит АEFВ - трапеция, в которой CВ=2ЕF.
Свойство:
Если в трапецию вписана окружность, то сумма оснований трапеции равна сумме ее боковых сторон.
Итак, ВС+EF=CE+FB. Но EF=(1/2)*ВС, а СЕ+FB=(1/2)*(АВ+АС). 
Значит (3/2)*ВС=(1/2)*(АВ+АС) или 3ВС=АВ+АС.
АВ+АС+ВС=24 (дано). Тогда 4ВС=24, а ВС=6.
Sabc=(1/2)*ВC*h=(1/2)*6*8=24.(так как h=2*d=8, поскольку EF - средняя линия и делит h пополам. Половина же высоты - это в нашем случае  диаметр вписанной окружности).
По Герону: Sabc=√[p(p-a)(p-b)(p-c). Или S²=12(12-a)(12-b)(12-6).
То есть 24²=12*6*(12-a)(12-b) или 8=(12-a)(12-b). 
Но a+b+c=24, а с=6, значит a+b=18. тогда b=18-a.
Подставляем это значение в выражение 2=(12-a)(12-b) и получаем:
8=(12-a)(а-6). Имеем квадратное уравнение:
а²-18а+80=0, откуда а1=10, а2=8 и b1=8, b2=10.
4,7(31 оценок)
Ответ:
katerinamorozo2
katerinamorozo2
14.08.2020
При пересечении двух параллельных прямых третьей секущей сумма внутренних односторонних углов равна 180°
Всего мы получаем две пары внутренних односторонних углов:
<1 и <2, <3 и <4
Причем
<1 + <2 = 180°
<3 + <4 = 180°
Тогда <1 + <2 + <3 + < 4 = 180° + 180° = 360°
Нам известна сумма трех углов. Найдем четвертый угол:
360° - 235° = 125°
Допустим, это <1. Тогда <2 = 180°-125°=55°
<2 и <3 - накрест лежащие, по свойству параллельных прямых они равны
<2 = <3 = 55°
<4 и <1 - также накрест лежащие, следовательно
<4 = 125°
Сумма трех внутренних углов, образовавшихся при пересечении двух параллельных прямых третьей, равна
4,8(76 оценок)
Это интересно:
Новые ответы от MOGZ: Геометрия
logo
Вход Регистрация
Что ты хочешь узнать?
Спроси Mozg
Открыть лучший ответ