М
Молодежь
К
Компьютеры-и-электроника
Д
Дом-и-сад
С
Стиль-и-уход-за-собой
П
Праздники-и-традиции
Т
Транспорт
П
Путешествия
С
Семейная-жизнь
Ф
Философия-и-религия
Б
Без категории
М
Мир-работы
Х
Хобби-и-рукоделие
И
Искусство-и-развлечения
В
Взаимоотношения
З
Здоровье
К
Кулинария-и-гостеприимство
Ф
Финансы-и-бизнес
П
Питомцы-и-животные
О
Образование
О
Образование-и-коммуникации
vanab322
vanab322
31.12.2020 06:43 •  Геометрия

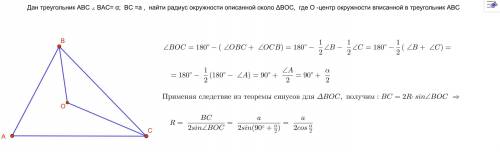
Дан треугольник abc угол вас= альфа вс=а найти радиус окружности описанной около угла вос где о -центр окружности вписанной в треугольник авс

👇
Ответ:
Дурачок225
Дурачок225
31.12.2020

Решение : /////////////////////////////////


Дан треугольник abc угол вас= альфа вс=а найти радиус окружности описанной около угла вос где о -цен
4,4(30 оценок)
Открыть все ответы
Ответ:
оскарик3929
оскарик3929
31.12.2020
1)получим треугольник со сторонами 4 и 5, и углом 180-52=128  используйте теорему косинусов (квадрат стороны треугольника равен сумме квадратов двух других сторон минус удвоенное произведение этих сторон на косинус угла между ними.)  a^2 = b^2 + c^2 - 2bc*cos(a)  2)вначале по теореме косинусов: cos87=0,05 sin87=0,9 bc^2=ab^2+ac^2-2ab*ac*cosa bs^2=45^2+32^2-2*45*32*0,05 bc^2=2905 bc=54(примерно) по теореме синусов: ab/sinc=bc/sin87 45/sinc=54/0,9 sinc=0,75 уголc=41(примерно) уголb=180-87-41=52
4,8(46 оценок)
Ответ:
yiliamasegorova
yiliamasegorova
31.12.2020

Объяснение:<!--c-->

image

1. Так как дан правильный тетраедр, то независимо от данных граней искомое сечение будет являться равносторонним треугольником MNK. При построении этого сечения необходимо провести параллельные отрезки каждой стороне грани ADB, которая по определению правильного тетраэдра — равносторонний треугольник. Таким образом искомое сечение тоже является равносторонним треугольником, подобным треугольнику  ADB.

 

2. Рассмотрим рисунок грани DCB, через центр O которой мы проводим сторону сечения NK.

image

 

3. Центр равностороннего треугольника находится в точке пересечения высот, биссектрис и медиан и делит медиану (которая также является высотой и биссектрисой) в отношении 2:1, другими словами отношение большой части медианы к всей медиане 2:3.

 

4. Значит, отношение стороны сечения к ребру тетраэдра также 2:3.

 

5. Если обозначить ребро тетраэдра через a и сторону сечения через b, то ba=23  и  b=2a3.

 

6. Площадь равностороннего треугольника определяется по формулеSMNK=b2⋅3√4=4⋅a2⋅3√9⋅4=a2⋅3√9=32⋅3√9

 

7. В результате рассчётов, площадь сечения — SMNK=1⋅3√ см2.

4,7(6 оценок)
Новые ответы от MOGZ: Геометрия
logo
Вход Регистрация
Что ты хочешь узнать?
Спроси Mozg
Открыть лучший ответ