
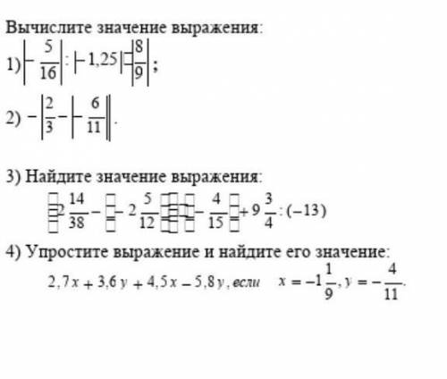
6 га 56 а=65 600м²
6 га 56 а=65 600м²2 км² 67га=2 670 000м²
6 га 56 а=65 600м²2 км² 67га=2 670 000м² 22 км²65 га 9 а=22 650 900м²
6 га 56 а=65 600м²2 км² 67га=2 670 000м² 22 км²65 га 9 а=22 650 900м²6 км² 12 а=6 001 200м²
6 га 56 а=65 600м²2 км² 67га=2 670 000м² 22 км²65 га 9 а=22 650 900м²6 км² 12 а=6 001 200м²
6 га 56 а=65 600м²2 км² 67га=2 670 000м² 22 км²65 га 9 а=22 650 900м²6 км² 12 а=6 001 200м² 6 см²15 мм²=615мм²
6 га 56 а=65 600м²2 км² 67га=2 670 000м² 22 км²65 га 9 а=22 650 900м²6 км² 12 а=6 001 200м² 6 см²15 мм²=615мм²3 дм² 8 мм²=30 008мм²
Пошаговое объяснение:
1) ... =
=
2) -I 2/3- I-6/11 II = -I2/3-6/11 I= 6/11 - 2/3 = (18 - 22)/33 = -4/33
4) 2.7x + 3.6y + 4.5x - 5.8y = 7.2x - 2.2y = 2*(3.6x - 1.1y) =2*(
) = 2*(-4+0.4) = -7.2