М
Молодежь
К
Компьютеры-и-электроника
Д
Дом-и-сад
С
Стиль-и-уход-за-собой
П
Праздники-и-традиции
Т
Транспорт
П
Путешествия
С
Семейная-жизнь
Ф
Философия-и-религия
Б
Без категории
М
Мир-работы
Х
Хобби-и-рукоделие
И
Искусство-и-развлечения
В
Взаимоотношения
З
Здоровье
К
Кулинария-и-гостеприимство
Ф
Финансы-и-бизнес
П
Питомцы-и-животные
О
Образование
О
Образование-и-коммуникации
Valeria5780
Valeria5780
15.01.2023 19:16 •  Математика

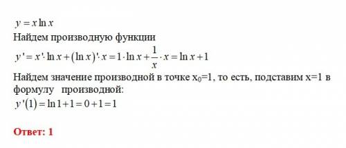
Найдите значение производной функции y=x lnx в точке x0=1

👇
Ответ:
OtterPop
OtterPop
15.01.2023

Решение во вложении.


Найдите значение производной функции y=x lnx в точке x0=1
4,5(82 оценок)
Открыть все ответы
Ответ:
Рыжая111111
Рыжая111111
15.01.2023
Примем путь от эвкалипта до акации за 1 для удобства расчетов.
Пусть скорость первого кенгуру х, тогда время которое он потратит от эвкалипта до акации и обратно (1+1)/х=2/х.
Скорость второго кенгуру от акации до эвкалипта 2х, а значит время 1/(2х), а скорость обратно 1/2х=0,5х, а значит время 1/(0,5х)=2/х. Всего он потратит:
1/(2х)+2/х
Можно увидеть, что время второго кенгуру больше чем время первого на 1/(2х). Следовательно первый кенгуру с постоянной скоростью пробежит быстрее.

ответ первый кенгуру быстрее
4,7(57 оценок)
Ответ:
morozhenkom
morozhenkom
15.01.2023
2x=x+4                                                                                                                    2x-x=4                                                                                                                    x=4                                                                                                                        2*4=8                                                                                                                     ответ:4 и 8 см.
4,6(35 оценок)
Это интересно:
Новые ответы от MOGZ: Математика
logo
Вход Регистрация
Что ты хочешь узнать?
Спроси Mozg
Открыть лучший ответ