М
Молодежь
К
Компьютеры-и-электроника
Д
Дом-и-сад
С
Стиль-и-уход-за-собой
П
Праздники-и-традиции
Т
Транспорт
П
Путешествия
С
Семейная-жизнь
Ф
Философия-и-религия
Б
Без категории
М
Мир-работы
Х
Хобби-и-рукоделие
И
Искусство-и-развлечения
В
Взаимоотношения
З
Здоровье
К
Кулинария-и-гостеприимство
Ф
Финансы-и-бизнес
П
Питомцы-и-животные
О
Образование
О
Образование-и-коммуникации
Tittans16
Tittans16
13.12.2021 12:24 •  Математика

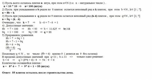
После строительства дома осталось некоторое количество плиток. их можно использовать для выкладывания прямоугольной площадки на участке рядом с домом. если укладывать в ряд по 10 плиток, то для квадратной площадки плиток не хватает. при укладывании по 8 плиток в ряд остаётся один не полный ряд, а при укладывании по 9 - тоже остаётся неполный ряд, в котором на 6 плиток меньше, чем в неполном ряду при укладывании по 8. сколько всего плиток осталось после строительства дома? решите плз ^_^, а то завтра у меня впр по

👇
Ответ:
Kloloko
Kloloko
13.12.2021
Решение и  ответ в приложении.
==========================
После строительства дома осталось некоторое количество плиток. их можно использовать для выкладывани
4,4(38 оценок)
Открыть все ответы
Ответ:
Х-расстояние от А до места встречи
80-х-расстояние от В до места встречи
т-время, через которое встретились
20мин=20/60=1/3ч
45мин=45/60=3/4ч
  
  х         80-х
=  (скорость первого на разных участках равна)
  т         1/3

  х         
= 3(80-х)
  т      
 
  х         
= 240-3х
  т      

          х         
т=
       240-3х

80-х        х        
=  (скорость второго на разных участках равна)
  т           3/4

80-х        4х        
=  
  т           3

     3(80-х)
т=
        4х

     240-3
т=
        4х

Приравниваем найденные т
          х            240-3х
      =
       240-3х         4х

(240-3х)²=х*4х
240²-2*240*3х+(3х)²=4х²
57600-1440х+9х²-4х²=0
5х²-1440х+57600=0 разделим на 5
х²-288х+11520=0
Д=(-288)²-4*1*11520=82944 - 46080 = 36864
х1=(-(-288)+√36864)/(2*1)=(288+192)/2=480/2=240 не подходит, т.к. 240>80
х2=(-(-288)-√36864)/(2*1)=(288-192)/2=96/2=48км -расстояние от А до места встречи

48:3/4=48*4/3=16*4=64 км/ч-скорость второго
(80-48):1/3=32*3/1=96 км/ч-скорость первого
4,5(61 оценок)
Ответ:
isaevas153Sasha
isaevas153Sasha
13.12.2021

292 рубля наименьшая цена за 2 кг творога по цене 73 руб за 1 упаковку по 500 грамм

Пошаговое объяснение:

Стоимость творога за 2кг в упаковке по 400 грамм по цене 66 руб за 1 упаковку:

В одной упаковке содержится 400 гр. творога,  2 кг творога содержится в 5 упаковках:

66 * 5 = 330 руб

Стоимость творога за 2кг в упаковке по 500 грамм по цене 73 руб за 1 упаковку:  

В одной упаковке содержится 500 гр. творога, 2 кг творога содержится в 4 упаковках:

73 * 4 = 292 руб - наименьшая цена за 2 кг творога

Стоимость творога за 2кг в упаковке по 400 грамм по цене 68 руб за 1 упаковку:    

В одной пачке содержится 400 гр. творога, 2 кг творога содержится в 5 пачках:

68 * 5 = 340 руб  

Стоимость творога за 2кг в упаковке по 500 грамм по цене 78 руб за 1 упаковку:    

В одной пачке содержится 500 гр. творога, 2 кг творога содержится в 4 пачках:

78 * 4 = 312 руб.

4,4(41 оценок)
Это интересно:
Новые ответы от MOGZ: Математика
logo
Вход Регистрация
Что ты хочешь узнать?
Спроси Mozg
Открыть лучший ответ