М
Молодежь
К
Компьютеры-и-электроника
Д
Дом-и-сад
С
Стиль-и-уход-за-собой
П
Праздники-и-традиции
Т
Транспорт
П
Путешествия
С
Семейная-жизнь
Ф
Философия-и-религия
Б
Без категории
М
Мир-работы
Х
Хобби-и-рукоделие
И
Искусство-и-развлечения
В
Взаимоотношения
З
Здоровье
К
Кулинария-и-гостеприимство
Ф
Финансы-и-бизнес
П
Питомцы-и-животные
О
Образование
О
Образование-и-коммуникации
Оленька090
Оленька090
09.11.2020 09:30 •  Математика

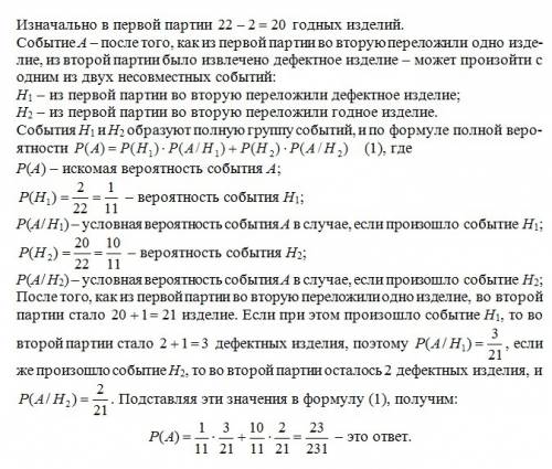
Єдві партії виробів(22 і 20 штук),причому в кожній партії по два вироби дефектні.із першої партії в другу навмання переклали один виріб,а потім з другої теж навмання вийняли виріб.знайти ймовірність того,що він дефектний

👇
Ответ:
handball230912
handball230912
09.11.2020
Решение в приложении.
Єдві партії виробів(22 і 20 штук),причому в кожній партії по два вироби дефектні.із першої партії в
4,8(69 оценок)
Открыть все ответы
Ответ:
dianaevdokimova77
dianaevdokimova77
09.11.2020
Что значит быть смелым и терпим? я часто задавал себе подобный вопрос. И теперь я знаю ответ на этот риторичный вопрос, опираясь на свой опыт. 
Я когда был маленьким не был смелым, но вскоре в моей жизни произошло то что я и по сей день не могу забыть.
У нас жила кошка Багира. Вскоре у нее родились трое катят он были глупыми и часто сувались  куда не нужно.
 Однажды когда я гулял во дворе, маленький катенок вышел важно из дома и решил прогуляться. Я буквально на секунду отлекся,   как услышал жалобное мяукавание. Катенок угадил в большую яму с водой.  Я пытался позвать мать, но она была на работе.И тогда я почуствовал страное чуство которое никогда раньше не испытывал, мои руки сами потянулись до вдра с веревкой, и я окуатно достал котенка из ловушки.Когда пришла мама и я ее все рассказал она назвала меня очень смелым героем, эти слова я запомнел на всегда.
4,6(34 оценок)
Ответ:
vlados20033
vlados20033
09.11.2020
В 1822 и 1824 годах царское правительство отменило ханскую власть в Среднем и Младшем жузах. Казахи окончательно потеряли свою государственность. Это вызвало усиление национально-освободительного движения. Началось оно как разрозненное выступление казахов против политики захвата их земель. Целеустремленности, 
последовательности, консолидации оно достигло под предводительством султана, а затем хана Кенесары. 
В 50-60-е годы со стороны Оренбурга и Омска началось военное продвижение Российской империи на территорию Старшего жуза. 
В 1867-68 годах на территории Казахстана Царское правительство провело административную реформу. Нововведения должны были хозяйственной колонизации края и подготовить почву для массового переселения крестьян из европейской части России. 
Эти события не могли не повлиять на творчество Курмангазы. Поэтому в своих произведениях он воспевал жизнь простых людей. Среди его соременников наиболее популярны были такие кюи, как «Адай», «Кисен ашкан», «Сарыарка»,»Балбыраун». Кюй «Балбыраун» в переводе означает-изящный. Звучит кюй «Балбыраун». 
Талантливым и популярным в народе композитором был Даулеткерей Шигайулы(1820-1887). Он был уроженцем местности Карамола Бокеевского ханства. Занимал должность султана-правителя. Среди народа популярны были его кюи «Жигер», «Булбул» «Косалка». Даулеткерей Шыгайулы родился приблизительно в 1820-х годах в Ординском районе Уральской области в состоятельной семье. И отец Шыгай, и хан Боккееской орды Жангир с детства приучали его к правлению народом, к судебной деятельности. Вначале он пробовал управлять отдельными родами. Но своей чуткой душой рано понял, что власть ожесточает людей. Гнев Даулеткерея вызывало также и то, что его родственник Жангир хан отбирал у простых казахов лучшие земли, служившие пастбищами для скота, и передавал их набиравшим силу колонизаторам. 
Есть данные, что, хотя Даулеткерей и не участвовал непосредственно в восстании Исатая и Махамбета, но всей душой был на их стороне. Это можно заметить и по его кюю «Жiгер». 
4,7(17 оценок)
Это интересно:
Новые ответы от MOGZ: Математика
logo
Вход Регистрация
Что ты хочешь узнать?
Спроси Mozg
Открыть лучший ответ