М
Молодежь
К
Компьютеры-и-электроника
Д
Дом-и-сад
С
Стиль-и-уход-за-собой
П
Праздники-и-традиции
Т
Транспорт
П
Путешествия
С
Семейная-жизнь
Ф
Философия-и-религия
Б
Без категории
М
Мир-работы
Х
Хобби-и-рукоделие
И
Искусство-и-развлечения
В
Взаимоотношения
З
Здоровье
К
Кулинария-и-гостеприимство
Ф
Финансы-и-бизнес
П
Питомцы-и-животные
О
Образование
О
Образование-и-коммуникации
varzhyv
varzhyv
05.11.2020 03:14 •  Физика

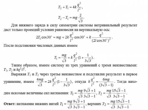
Четыре небольших одинаково заряженных бусинки массой m каждая соединили четырьмя одинаковыми непроводящими нитями и подвесили за одну из бусинок , при этом нити , идущие от точко подвеса , образовали угол 60 градусов . определите силы натяжения нитей.

👇
Ответ:
NataliaKotic
NataliaKotic
05.11.2020

см.влож

===========================================

 


Четыре небольших одинаково заряженных бусинки массой m каждая соединили четырьмя одинаковыми непрово
Четыре небольших одинаково заряженных бусинки массой m каждая соединили четырьмя одинаковыми непрово
4,4(95 оценок)
Открыть все ответы
Ответ:
чулпан2008
чулпан2008
05.11.2020
Вільне падіння — равноускоренное рух під дією сили тяжіння, при відсутності опору повітря. На поверхні Землі на рівні моря прискорення вільного падіння становить приблизно 9,81 м/с2. 
Зокрема парашутист, протягом кількох перших секунд стрибка, знаходиться практично у вільному падінні. 
Вільне падіння можливо на поверхню будь-якого тіла, що володіє достатньою масою (планети і їх супутники, зірки і т. п.) . 

Прискорення вільного падіння 
Прискорення вільного падіння - прискорення, повідомили вільної матеріальної точки силою тяжіння. 
Прискорення вільного падіння залежить від географічної широти місця і його висоти над рівнем моря. 
Стандартне значення прискорення вільного падіння = 9.80665 м/с-в-кв.
4,6(21 оценок)
Ответ:
57788
57788
05.11.2020
Вільне падіння — равноускоренное рух під дією сили тяжіння, при відсутності опору повітря. На поверхні Землі на рівні моря прискорення вільного падіння становить приблизно 9,81 м/с2. 
Зокрема парашутист, протягом кількох перших секунд стрибка, знаходиться практично у вільному падінні. 
Вільне падіння можливо на поверхню будь-якого тіла, що володіє достатньою масою (планети і їх супутники, зірки і т. п.) . 

Прискорення вільного падіння 
Прискорення вільного падіння - прискорення, повідомили вільної матеріальної точки силою тяжіння. 
Прискорення вільного падіння залежить від географічної широти місця і його висоти над рівнем моря. 
Стандартне значення прискорення вільного падіння = 9.80665 м/с-в-кв.
4,7(46 оценок)
Это интересно:
Новые ответы от MOGZ: Физика
logo
Вход Регистрация
Что ты хочешь узнать?
Спроси Mozg
Открыть лучший ответ