М
Молодежь
К
Компьютеры-и-электроника
Д
Дом-и-сад
С
Стиль-и-уход-за-собой
П
Праздники-и-традиции
Т
Транспорт
П
Путешествия
С
Семейная-жизнь
Ф
Философия-и-религия
Б
Без категории
М
Мир-работы
Х
Хобби-и-рукоделие
И
Искусство-и-развлечения
В
Взаимоотношения
З
Здоровье
К
Кулинария-и-гостеприимство
Ф
Финансы-и-бизнес
П
Питомцы-и-животные
О
Образование
О
Образование-и-коммуникации
дядяррррр
дядяррррр
22.11.2020 13:08 •  Геометрия

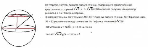
Вершини рівностороннього трикутника зі стороною 2√3 см лежать на поверхні кулі а відстань від центра кулі до площини трикутника дорівнює 12 см. Знайти обєм кулі.

👇
Ответ:
karina36517
karina36517
22.11.2020

ответ: 7532 куб см

Объяснение:


Вершини рівностороннього трикутника зі стороною 2√3 см лежать на поверхні кулі а відстань від центра
4,7(82 оценок)
Открыть все ответы
Ответ:
lisasmirnova26
lisasmirnova26
22.11.2020
Из условия задачи следует, что угол при основании треугольника АВС равен 30 град. Обозначим сторону равнобедренного треугольника через а, основание через b, радиус описанной окружности через R. 
Половина основания b/2=а*cos(30)=a*sqr(3)/2,  b=a*sqr(3)
Известно, что:
R=a^2/sqr(4a^2-b^2)
Подставив значение b, получим: R=a
Отсюда: АВ=2 см
Во второй задаче центр вписанной окружности совпадает с точкой пересечения биссектрис, поскольку радиусы опущенные из центра в точки М, Т и Р, образуют пары равных прямоугольных треугольников (ВОМ и ВОТ и т.д.). Четырехугольник РОТС является квадратом, так как радиусы проведены в точки касания и перпендикулярны катетам. По условия диагональ этого квадрата равна корень из 8, следовательно сторона будет в корень из двух раз меньше, отсюда:
r=sqr(8/2)=2   Угол ТОР=90 град. Угол ТМР является вписанным, он измеряется половиной дуги, на которую опирается. Дуга составляет 90 градусов, так как ограничена точками Р и Т, а угол РСТ прямой. Следовательно угол ТМР=45 град.                                                                                                      
4,7(89 оценок)
Ответ:
Татьяна45512
Татьяна45512
22.11.2020
Т.к. грани одинаково наклонены к плоскости основания, то высота пирамиды опускается в центр вписанной в трапецию окружности.
Свойство описанного четырёхугольника: суммы противолежащих сторон равны, значит сумма оснований трапеции равна сумме боковых сторон, следовательно периметр равен: Р=2(2+4)=12
Площадь боковой поверхности: Sбок=РН/2=12·5/2=30 ед²
Радиус окружности, вписанной в равнобокую трапецию: r=\frac{ \sqrt{ab} }{2}, высота трапеции: h=2r=\sqrt{ab}=√8=2√2
Площадь трапеции: Sт=h(a+b)/2=6√2
Общая площадь: Sобщ=Sт+Sбок=30+6√2
ответ: a. 30+6\sqrt{2}
4,8(4 оценок)
Это интересно:
Новые ответы от MOGZ: Геометрия
logo
Вход Регистрация
Что ты хочешь узнать?
Спроси Mozg
Открыть лучший ответ