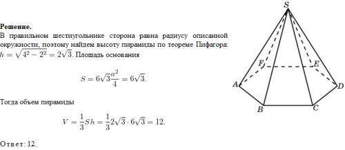
№1
Угол ЕОR=21° по условию
Угол ROF в 3 раза больше угла ЕОR, тогда угол ROF=21°*3=63°.
Угол ЕОF=угол EOR+угол ROF=21°+63°=84°
ответ: 84°
№2
Пусть длина ВС – х, тогда длина АС – 2х
АВ=АС+ВС;
15=2х+х
15=3х
х=5
Тогда длина ВС=5 см, а длина АС=2*5=10 см.
ответ: 10 см, 5 см
№3
а) Угол смежный углу КОЕ – это угол СОЕ (прямая СК и общая сторона ОЕ) или угол NOK (прямая NE и общая сторона ОК)
ответ: два варианта. Выбирай любой.
b) 1 пара: угол КОЕ и угол CON (пересекающиеся прямые СК и NE)
2 пара: угол СОЕ и угол KON (пересекающиеся прямые СК и NE)
c) Так как углы КОЕ и CON вертикальны, то они равны. Угол CON=46° по условию, тогда и угол КОЕ=46°.
d) Угол СОК – развернутый, тоесть он равен 180°;
Угол РОК=65° по условию;
Угол CON=46° по условию;
Угол PON=угол СОК–угол РОК–угол CON=180°–65°–46°=69°
ответ: 69°
