М
Молодежь
К
Компьютеры-и-электроника
Д
Дом-и-сад
С
Стиль-и-уход-за-собой
П
Праздники-и-традиции
Т
Транспорт
П
Путешествия
С
Семейная-жизнь
Ф
Философия-и-религия
Б
Без категории
М
Мир-работы
Х
Хобби-и-рукоделие
И
Искусство-и-развлечения
В
Взаимоотношения
З
Здоровье
К
Кулинария-и-гостеприимство
Ф
Финансы-и-бизнес
П
Питомцы-и-животные
О
Образование
О
Образование-и-коммуникации
AzalieySagaz
AzalieySagaz
19.01.2020 11:42 •  Математика

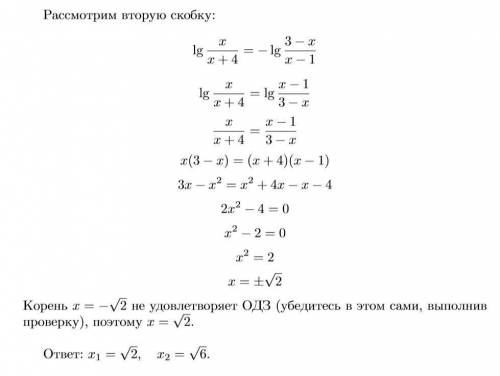
Решить логарифмическое уравнение​

👇
Ответ:
ксюша1647
ксюша1647
19.01.2020

Если возникнут какие-либо вопросы — задавайте. Если мой ответ оказался полезен, нажимайте и отмечайте его как «лучший ответ».


Решить логарифмическое уравнение​
Решить логарифмическое уравнение​
Решить логарифмическое уравнение​
4,6(43 оценок)
Открыть все ответы
Ответ:
Leranikitina199
Leranikitina199
19.01.2020
Жазгы - бул жылдын менин суйикты уакыты .тек жазда сиз мектепке баруга кажеты жок жяне сиз шин мянинеде муддели кандай истей алады.

 Жаздың бірінші айы, мен әдетте лагерінде өткізеді. Онда біз жарыстарға қатысады, қарым-қатынас және жақсы уақыт. біз ауылында туыстарына тамызға дейін отбасы ретінде барамыз, өйткені Биыл Мен лагерьге алуға алмадым.жаздын биринши айы мен адетте лагеринде откизеды.онда биз жарыстанрга катысады карым - катыныс жяне жаксы уакыт биз ауилында туыстарына тамызга дейин отбасы ретинде барамыз ойткени Биыл Мен лагерьге алуга алмадым Жазғы - бұл жылдың менің сүйікті уақыты. Тек жазда сіз мектепке баруға қажеті жоқ, және сіз шын мәнінде мүдделі қандай істей алады.
 Жаздың бірінші айы, мен әдетте лагерінде өткізеді. Онда біз жарыстарға қатысады, қарым-қатынас және жақсы уақыт. біз ауылында туыстарына тамызға дейін отбасы ретінде барамыз, өйткені Биыл Мен лагерьге алуға алмадым.
 Осы жазда дейін біз тек екі рет оған барды, бірақ мен жақсы уақыт үміттенеміз, және ауылында. Алыс емес туыстарымызға үйінен жергілікті жастардың жиналады үлкен көл бар. бадминтон және волейбол, өзгермелі және жанады ойнап балалар. Лагерь биылғы жылы алынып тасталды, бұл әрқашан көңілді, сондықтан мен өте ашуланып.
 Жаздың екінші жартысы маған өте бос болады. Алғашында, мен және менің достарым түні кемпингтер баруға келісті. Біз апта бойы орманда жұмсауға жоспарлап отырмыз. Әрине, біз ақсақалдар мен ұлдар бірінің әкесіне барады, бірақ біз әлі қуаныштымыз алдағы іс-шара боласыз. Мұндай әрекеттер бостандығы мен қуаныш атмосфераға сіңдірілген, өйткені Мен жорығы ұнайды.
 жаздың соңында біз теңізге бір апта барады. әрқашан жақсы және жылы бар. Біз бірге волейбол ойнауға, жанады және құм өздерін жерлеу. Алайда, ең бастысы, мен шексіз адасып жергілікті көшелерін ұнайды. ол баруға соншалықты жақсы болғандықтан - ол қызықты және үлкен лабиринт арқылы жаяу мені еске салады.

Мен шынында жазда кутемин деп жоспарлынап отыр бул барлык истеу уакыт жок болады тек коркады .Мен осы жазда калган сиякты сондай -ак танкаларлык жяне микалы болады деп умиттенемиз
4,6(56 оценок)
Ответ:
polina359674
polina359674
19.01.2020
Жазгы - бул жылдын менин суйикты уакыты .тек жазда сиз мектепке баруга кажеты жок жяне сиз шин мянинеде муддели кандай истей алады.

 Жаздың бірінші айы, мен әдетте лагерінде өткізеді. Онда біз жарыстарға қатысады, қарым-қатынас және жақсы уақыт. біз ауылында туыстарына тамызға дейін отбасы ретінде барамыз, өйткені Биыл Мен лагерьге алуға алмадым.жаздын биринши айы мен адетте лагеринде откизеды.онда биз жарыстанрга катысады карым - катыныс жяне жаксы уакыт биз ауилында туыстарына тамызга дейин отбасы ретинде барамыз ойткени Биыл Мен лагерьге алуга алмадым Жазғы - бұл жылдың менің сүйікті уақыты. Тек жазда сіз мектепке баруға қажеті жоқ, және сіз шын мәнінде мүдделі қандай істей алады.
 Жаздың бірінші айы, мен әдетте лагерінде өткізеді. Онда біз жарыстарға қатысады, қарым-қатынас және жақсы уақыт. біз ауылында туыстарына тамызға дейін отбасы ретінде барамыз, өйткені Биыл Мен лагерьге алуға алмадым.
 Осы жазда дейін біз тек екі рет оған барды, бірақ мен жақсы уақыт үміттенеміз, және ауылында. Алыс емес туыстарымызға үйінен жергілікті жастардың жиналады үлкен көл бар. бадминтон және волейбол, өзгермелі және жанады ойнап балалар. Лагерь биылғы жылы алынып тасталды, бұл әрқашан көңілді, сондықтан мен өте ашуланып.
 Жаздың екінші жартысы маған өте бос болады. Алғашында, мен және менің достарым түні кемпингтер баруға келісті. Біз апта бойы орманда жұмсауға жоспарлап отырмыз. Әрине, біз ақсақалдар мен ұлдар бірінің әкесіне барады, бірақ біз әлі қуаныштымыз алдағы іс-шара боласыз. Мұндай әрекеттер бостандығы мен қуаныш атмосфераға сіңдірілген, өйткені Мен жорығы ұнайды.
 жаздың соңында біз теңізге бір апта барады. әрқашан жақсы және жылы бар. Біз бірге волейбол ойнауға, жанады және құм өздерін жерлеу. Алайда, ең бастысы, мен шексіз адасып жергілікті көшелерін ұнайды. ол баруға соншалықты жақсы болғандықтан - ол қызықты және үлкен лабиринт арқылы жаяу мені еске салады.

Мен шынында жазда кутемин деп жоспарлынап отыр бул барлык истеу уакыт жок болады тек коркады .Мен осы жазда калган сиякты сондай -ак танкаларлык жяне микалы болады деп умиттенемиз
4,7(92 оценок)
Это интересно:
Новые ответы от MOGZ: Математика
logo
Вход Регистрация
Что ты хочешь узнать?
Спроси Mozg
Открыть лучший ответ