М
Молодежь
К
Компьютеры-и-электроника
Д
Дом-и-сад
С
Стиль-и-уход-за-собой
П
Праздники-и-традиции
Т
Транспорт
П
Путешествия
С
Семейная-жизнь
Ф
Философия-и-религия
Б
Без категории
М
Мир-работы
Х
Хобби-и-рукоделие
И
Искусство-и-развлечения
В
Взаимоотношения
З
Здоровье
К
Кулинария-и-гостеприимство
Ф
Финансы-и-бизнес
П
Питомцы-и-животные
О
Образование
О
Образование-и-коммуникации
alexsashinav
alexsashinav
14.01.2023 00:09 •  Математика

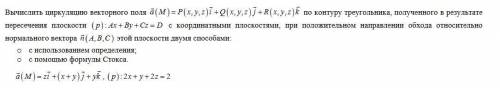
Вычислить циркуляцию векторного поля


Вычислить циркуляцию векторного поля

👇
Открыть все ответы
Ответ:
olesm
olesm
14.01.2023
всего 4 дня;
всего 80 мышей
кажд. день ? но сумма предыд.
Решение
А р и ф м  е т и ч е с к и й   с п о с о б.
80 : 2 = 40 (м.) поймал в 4-ый и сумму за три дня;
40 : 2 = 20 (м.) поймал в 3-ий и сумму за 1-ый и 2-ой дни;
20 : 2 = 10 (м.) поймал за 1 и 2-ой день.
 ответ: 10 мышей кот поймал в первый, 10 - во второй, 20 - в третий, 40 - в четвертый день. 
А л г е б р а и ч е с к о е   р е ш е н и е.  
Х мышей   в первый день;
Х мышей во второй день;
Х + Х = 2Х (мыш.) в третий день;
Х + Х + 2Х  = 4Х (мыш.) в четвертый день;
Х + Х + 2Х + 4Х = 8Х за четыре дня;
8Х = 80 мышей по условию;
Х = 10 мышей в первый и второй дни,
10 * 2 = 20 ( мышей)  в третий день;
10 * 4 = 40 (мыш.) в четвертый день.
ответ: I - 10 мышей,  II - 10 мышей;   III - 20 мышей;   IV 40 мышей
4,8(20 оценок)
Ответ:
tarringate
tarringate
14.01.2023
1) Площадь поверхности кубика = 6 поверхностей боковой грани.
54:6=9 кв.см - площадь поверхности грани кубика.
2) Корень из 9 = 3 см - длина ребра одного кубика.
3) 3•7=21 см - длина параллелепипеда из кубиков.
4) 3•6=18 см - ширина параллелепипеда из кубиков.
5) 3•4=12 см - высота параллелепипеда из кубиков.
6) 21•18•12= 4536 куб.см - объем параллелепипеда из кубиков.


1) Площадь поверхности кубика = 6 поверхностей боковой грани.
54:6=9 кв.см - площадь поверхности грани кубика.
2) Корень из 9 = 3 см - длина ребра одного кубика.
3) 3•3•3=27 куб.см - объем одного кубика.
4) 7•6•4=168 кубиков- количество кубиков, из которых сложили параллелепипед.
5) 27•168=4536 куб.см - объем параллелепипеда, сложенного из кубиков.
4,6(40 оценок)
Это интересно:
Новые ответы от MOGZ: Математика
logo
Вход Регистрация
Что ты хочешь узнать?
Спроси Mozg
Открыть лучший ответ