М
Молодежь
К
Компьютеры-и-электроника
Д
Дом-и-сад
С
Стиль-и-уход-за-собой
П
Праздники-и-традиции
Т
Транспорт
П
Путешествия
С
Семейная-жизнь
Ф
Философия-и-религия
Б
Без категории
М
Мир-работы
Х
Хобби-и-рукоделие
И
Искусство-и-развлечения
В
Взаимоотношения
З
Здоровье
К
Кулинария-и-гостеприимство
Ф
Финансы-и-бизнес
П
Питомцы-и-животные
О
Образование
О
Образование-и-коммуникации
mendygulkurman
mendygulkurman
21.04.2022 08:59 •  Геометрия

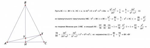
Втреугольнике abc ab=bc,вн-высота,hх-высота в треугольнике всн.отрезок ах пересекает вн в точке y. что длиннее--вх или вy

👇
Ответ:
afsanka98
afsanka98
21.04.2022

BX > BY

Объяснение:


Втреугольнике abc ab=bc,вн-высота,hх-высота в треугольнике всн.отрезок ах пересекает вн в точке y. ч
4,5(84 оценок)
Открыть все ответы
Ответ:
QueenBee2403
QueenBee2403
21.04.2022
Определение: Двугранный угол – это фигура, образованная двумя полуплоскостями, исходящими из одной прямой.    
Линейный угол двугранного угла - это угол, образованный  двумя лучами, которые имеют общее начало, лежащее на  ребре двугранного угла, и проведенными в обеих гранях  перпендикулярно  этому ребру.     
Обе плоскости сечения содержат в себе диагональ куба А1С,  которая  является линией их пересечения.  
Соотношение линейных  величин у кубов одинаковы.  
 Пусть данный куб единичный, где его ребро равно 1.   
Тогда его диагональ А1С по формуле диагонали куба равна √3, а  диагональ его грани равна √2.    
А1С=√3   А1В=√2    
Искомый угол ∠В1КН, где В1К - высота треугольник аА1В1С.    
В1Н - перпендикуляр из В1 на плоскость А1СВ, в частности, В1Н  перпендикулярен А1В.   
Из треугольник аА1В1С найдем В1К.   
Треугольники А1В1С и КВ1С подобны. 
 А1В1:В1К=А1С:В1С  
1/В1К=√3/√2  
Грани куба - равные квадраты.   
Диагонали квадрата перпендикулярны и точкой пересечения  делятся пополам.  
 В1Н ⊥ А1В, ⇒ является половиной диагонали грани куба  и  равна ( √2):2  
  В1К ⊥  А1С,  НК ⊥ А1С.   
Треугольник В1НК - прямоугольный.  
 cos ∠ НВ1К=В1Н:В1К   
 cos ∠НВ1К=(√2/2):√2/√3=√3/2, и это косинус угла 30º.  
 Значит, угол В1КН, как второй острый угол прямоугольного   треугольника, равен 90º-30º=60º
Вкубе abcda1b1c1d1 постройте и найдите линейный угол двугранного угла между плоскостями сечений cd1a
4,4(59 оценок)
Ответ:
AllaStepanova85
AllaStepanova85
21.04.2022
Угол равный 60градусов будет лежать против стороны равной 5 см, т. к. этот угол меньше 90 градусов.
значит второй угол образованный этими диагоналями равен 120 гр. (т. к. вместе они образуют развернутый угол)
пусть прямоугольник будет АВСД, точка пересечения диагоналей О,
тогда в треугольнике АОВ опускаем высоту ОК, т. к. треугольник равносторонний, то ОК будет и медианой и биссектрисой
полученный угол КОА будет равен 30 гр. а отрезки ВК и АК равны по 2,5 см.
По правилу "сторона лежащая против угла в 30 гр равна половине гипотенузы"(в треугольнике АОК) следует, что гипотенуза т. е. сторона АО равна двум длинам стороны АК, т. е. АО равна 5 см.
У диагонали АС точка О является ее центром симметрии, значит АС равна 10 см
Теперь рассмотрим треугольник АСВ, в котором нам известно: АВ рана 5 см, АС = 10 см. Треугольник прямоугольный.
По теореме Пифагора сторона ВС2 = АС2(в квадрате) - АВ2. отсюда следует ВС равна 5корень из5
площадь прямоугольника равна АВ умножить на ВС, т. е. выходит S=5*5 корень из 5=25к орень из  5
4,5(23 оценок)
Это интересно:
Новые ответы от MOGZ: Геометрия
logo
Вход Регистрация
Что ты хочешь узнать?
Спроси Mozg
Открыть лучший ответ