М
Молодежь
К
Компьютеры-и-электроника
Д
Дом-и-сад
С
Стиль-и-уход-за-собой
П
Праздники-и-традиции
Т
Транспорт
П
Путешествия
С
Семейная-жизнь
Ф
Философия-и-религия
Б
Без категории
М
Мир-работы
Х
Хобби-и-рукоделие
И
Искусство-и-развлечения
В
Взаимоотношения
З
Здоровье
К
Кулинария-и-гостеприимство
Ф
Финансы-и-бизнес
П
Питомцы-и-животные
О
Образование
О
Образование-и-коммуникации
MaksStilinski
MaksStilinski
29.02.2020 16:25 •  Математика

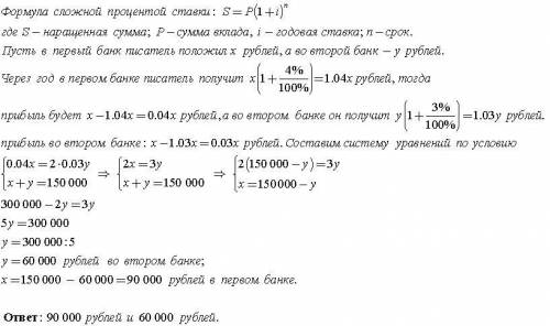
Писатель получившая гонорар 150.000 руб решил положить эти деньги в банк для уменьшения риска он разделил всю сумму на две части и положил их в два банка в 1 под 4% годовых а во 2 под 3 проценты годовых. через год первый вклад принёс доход в два раза больший чем второй. какую сумму положил писател в первый банк? ​

👇
Ответ:
famin19810
famin19810
29.02.2020

Решение смотрите на фото.....


Писатель получившая гонорар 150.000 руб решил положить эти деньги в банк для уменьшения риска он раз
4,7(17 оценок)
Открыть все ответы
Ответ:
машкооо
машкооо
29.02.2020
1) C) 729
2) B) 7
3) D) 5
4) Нет дробей
5) Нет дробей
6) Нет выражения
7) Нет выражения
8) Нет чисел
9) С) 160*0,8 = 16*8 = 128
10) Маша - 13,8; Света - 13,8/1,5 = 138/15 = 9,2; Катя - 9,2 + 2,1 = 11,3.
У всех троих B) 13,8 + 9,2 + 11,3 = 34,3
11) Нет выражения
12) C) 720*1,03 = 741,6
13) Нет выражения
14) При сушке остается 0,15 массы картофеля.
B) x = 240/0,15 = 1600 т
15) Четное число должно кончаться на 0 или на 6.
На 1 месте (тысячи) могут стоять цифры 1, 3, 6, 9 - 4 варианта.
На 2 месте (сотни) могут стоять 0, 1, 3, 6, 9 - 5 вариантов.
На 3 месте (десятки) могут стоять 0, 1, 3, 6, 9 - 5 вариантов.
На 4 месте (единицы) могут стоять 0 или 6 - 2 варианта.
C) Всего 4*5*5*2 = 200 вариантов
4,8(52 оценок)
Ответ:
Dispasito
Dispasito
29.02.2020
Сравнение двух рассказов л. толстого «акула» и «прыжок» - чем похожи? 1. похожи местом действия – корабль на воде. 2. похожи настроением и переживаниями: вначале у всех хорошее на-строение, потом тревога, волнение, страх, в конце облегчение, разрядка. 3. и в одном, и в другом рассказе отец спасает сына, проявляет наход-чивость в трагические моменты. это сильные, решительные, красивые люди. когда их дети на волоске от смерти, они спасают их, им сильные отцовские чувства, в их характерах – смелость, умение действовать и не те-ряться. в обоих рассказах столько картин, столько движения! - чем отличаются? 1. в «прыжке» лучше показано состояние мальчика (покраснел, бро-сился раззадорился и т. д.) . 2. в «акуле» лучше показано состояние отца.
4,4(82 оценок)
Это интересно:
Новые ответы от MOGZ: Математика
logo
Вход Регистрация
Что ты хочешь узнать?
Спроси Mozg
Открыть лучший ответ