М
Молодежь
К
Компьютеры-и-электроника
Д
Дом-и-сад
С
Стиль-и-уход-за-собой
П
Праздники-и-традиции
Т
Транспорт
П
Путешествия
С
Семейная-жизнь
Ф
Философия-и-религия
Б
Без категории
М
Мир-работы
Х
Хобби-и-рукоделие
И
Искусство-и-развлечения
В
Взаимоотношения
З
Здоровье
К
Кулинария-и-гостеприимство
Ф
Финансы-и-бизнес
П
Питомцы-и-животные
О
Образование
О
Образование-и-коммуникации
Marina22111
Marina22111
24.05.2020 15:05 •  Математика

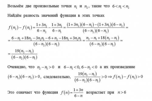
Доказать, что функция
f(n) = \dfrac{1 + 3n}{6 - n}
возрастает при n> 6 по определению монотонности. ​

👇
Ответ:
gfdehk
gfdehk
24.05.2020

ответ: фото

Пошаговое объяснение:


Доказать, что функция <img src=возрастает при n> 6 по определению" />
4,7(28 оценок)
Открыть все ответы
Ответ:
23redalice11
23redalice11
24.05.2020

Куб представляет собой многогранник у которого каждая грань представляет собой квадрат. Вычислим чему равна сумма площади граней куба, зная, что площадь одной грани равна 16 см². У куда всего 6 граней.

S = 6 * 16 = 96 см².  

Вычислим чему равна длина одного ребра, зная, что площадь грани равна 16 см². Для этого мы должны извлечь квадратный корень от числа 16.

а = 4 см.

Объем куба равен произведению его длины на ширину и на высоту. Так как эти величины равны у куба, то есть объем равен:

V = 4 * 4 * 4 = 16 * 4 = 64 см³.  

ответ: 96 см²; 64 см³.  

Пошаговое объяснение:

4,6(100 оценок)
Ответ:
lazmax2000
lazmax2000
24.05.2020

Логарифмические уравнения. Методы решения

6 примеров, взятых из банка задач ЕГЭ, B7.

Правило умножения на единицу

Пример №1

Пример №2

Пример №3

Пример №4

Правило "превращения единицы"

Пример №5

Использование свойств логарифма

Пример №6

Формулы необходимые для решения логарифмических уравнений

3 примера логарифмических уравнений, где все "не очень хорошо" с корнями!

Пример №1

Пример № 2

Пример №3

Логарифмическое уравнение с переменным основанием

Пример №1

Пример №2

Семь примеров для самостоятельной работы

ответы на примеры для самостоятельную работу

3 МЕТОДА РЕШЕНИЯ ЛОГАРИФМИЧЕСКИХ УРАВНЕНИЙ. ПРОДВИНУТЫЙ УРОВЕНЬ

Метод введения новой переменной (4 примера)

Метод перехода к новому основанию

Метод логарифмирования

ЛОГАРИФМИЧЕСКИЕ УРАВНЕНИЯ. СУПЕР УРОВЕНЬ

Мини-максный метод

КОРОТКО О ГЛАВНОМ. 6 МЕТОДОВ РЕШЕНИЯ ЛОГАРИФМИЧЕСКИХ УРАВНЕНИЙ

Теперь мы хотим услышать тебя...

Пошаговое объяснение:

Например:

log5(x2+2x)=log5(x2+10)log

​5

​​ (x

​2

​​ +2x)=log

​5

​​ (x

​2

​​ +10)

log5(5−x)=2log53log

​5

​​ (5−x)=2log

​5

​​ 3

3log9(5x−5)=53

​log

​9

​​ (5x−5)

​​ =5

logx−18=1log

​x−1

​​ 8=1

А вот уравнение 1+2x=log2(3x+1)1+2x=log

​2

​​ (3x+1) нельзя называть логарифмическим.

Я думаю, тебе вполне ясно.

4,7(38 оценок)
Это интересно:
Новые ответы от MOGZ: Математика
logo
Вход Регистрация
Что ты хочешь узнать?
Спроси Mozg
Открыть лучший ответ