М
Молодежь
К
Компьютеры-и-электроника
Д
Дом-и-сад
С
Стиль-и-уход-за-собой
П
Праздники-и-традиции
Т
Транспорт
П
Путешествия
С
Семейная-жизнь
Ф
Философия-и-религия
Б
Без категории
М
Мир-работы
Х
Хобби-и-рукоделие
И
Искусство-и-развлечения
В
Взаимоотношения
З
Здоровье
К
Кулинария-и-гостеприимство
Ф
Финансы-и-бизнес
П
Питомцы-и-животные
О
Образование
О
Образование-и-коммуникации
ksuholina
ksuholina
28.11.2020 01:46 •  Математика

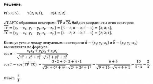
Определи косинус ∡B треугольника KBN, если даны координаты вершин треугольника: K(1;0;−2);
B(0;2;0);
N(−3;0;6).

ответ: cos∡B=

👇
Ответ:
Cfhbcbudh
Cfhbcbudh
28.11.2020

Пошаговое объяснение:


Определи косинус ∡B треугольника KBN, если даны координаты вершин треугольника: K(1;0;−2); B(0;2;0);
4,8(43 оценок)
Открыть все ответы
Ответ:
ZA25
ZA25
28.11.2020
1) по условию, масса двух сплавов равна 3 кг; пусть масса первого сплава х кг, тогда масса второго сплава 4х кг; 2) х+4х=3 5х= 3 х=0,6 кг масса первого сплава; 0,6*4=2,4 кг масса второго сплава; 3) найдём массу меди в первом сплаве: 5%(0,6)=0,05*0,6=0,03 кг; 4) найдём массу меди во второй сплаве: 3%(2,4)=0,03*2,4=0,072 кг; 5) масса меди в новом сплаве будет равна: 0,03+0,072=0,102 кг; масс всего сплава 3 кг; 6) найдём процентное содержание меди в новом сплаве (концентрацию меди): (0,102/3)*100%=0,034*100%=3,4%; ответ: 3,4%
4,4(87 оценок)
Ответ:
Cennet55
Cennet55
28.11.2020
За 2 взвешивания.
Берем сначала 8 колец, делим на 3 кучи: 2 кучи по 3 кольца и в 1 куче 2 кольца. Взвесим 2 кучи по 3 кольца, если какая-то из них окажется легче, то фальшивое кольцо находится в этой куче. В этом случае достаточно взять 2 кольца из этой легкой кучи и взвесить. Если какое-то кольцо оказалось легче, оно и есть фальшивое. Иначе - фальшивое кольцо - то, которое осталось невзвешенным из этой кучи. Если же оказалось, что кучки по 3 кольца имеют одинаковый вес, то фальшивым является кольцо из третьей кучи, в которой 2 кольца. Тут тоже достаточно сделать второй взвес :)
4,8(9 оценок)
Это интересно:
Новые ответы от MOGZ: Математика
logo
Вход Регистрация
Что ты хочешь узнать?
Спроси Mozg
Открыть лучший ответ